欢迎来访,今天是2026年05月13日 星期三
常见问题
|
资料下载
|
OA登录
走进广咨
广咨简介
组织架构
管理团队
分、子公司
资信荣誉
发展历程
新闻中心
公司要闻
公告公示
党建工作
党组织概况
党建动态
联系我们
北投建信公司
新闻中心
国内首批、广西首家获得甲级综合资信的咨询机构
新闻中心
公司要闻
公告公示
公告公示
当前位置:
首页
>
新闻中心
>
公告公示
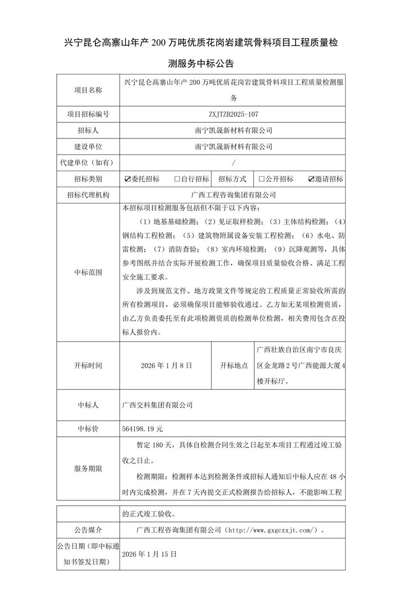
兴宁昆仑高寨山年产200万吨优质花岗岩建筑骨料项目工程质量检测服务中标公告
发布时间:2026-01-15 08:52:55 浏览:4415次 作者:广西工程咨询集团 来源:广西工程咨询集团
友情链接:
广西工程咨询协会
中国工程咨询协会
自治区发展改革委
自治区政府网
国家发展改革委
广西北部湾投资集团有限公司
自治区国资委
中国政府网
广西工程咨询集团有限公司 版权所有
备案号:桂ICP备2020008275号-1
桂公网安备 45010302002379号